Clinical Services
Our Comprehensive Clinical services
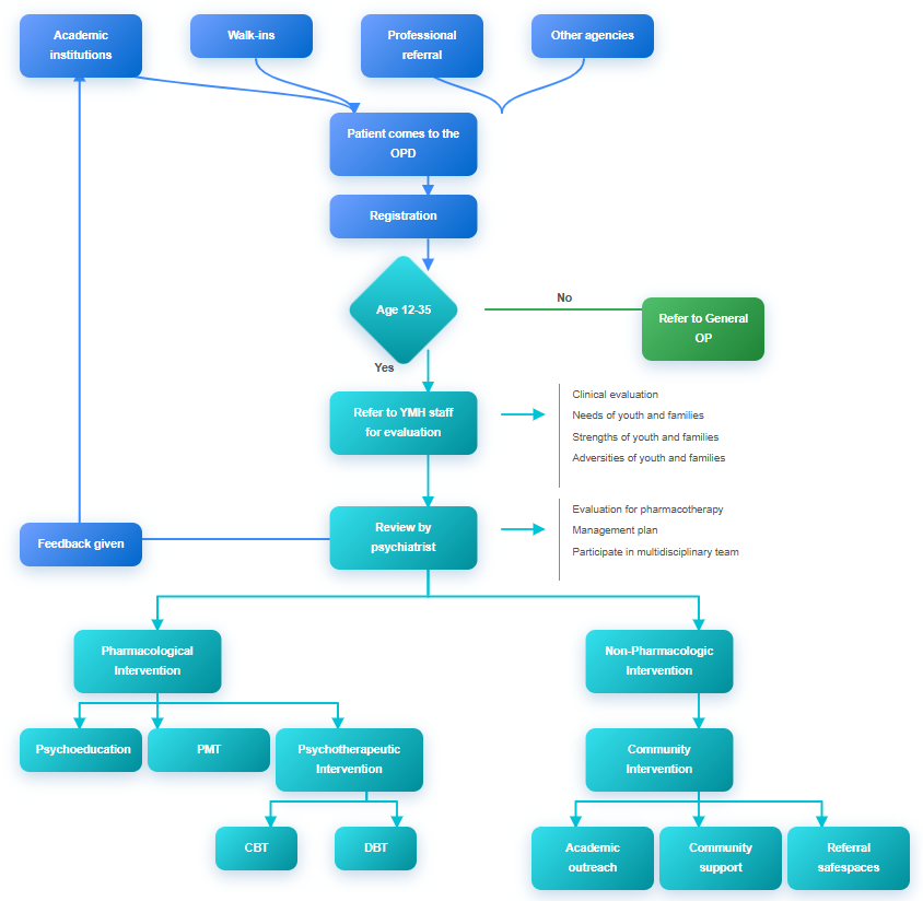
Under the Department of Youth Mental Health, we provide comprehensive clinical services tailored to the needs of young people. Our outpatient services cater to individuals under 25 years of age, while in-patient care is available for those between 18 and 24 years. A multidisciplinary team of psychiatrists, psychologists, and social workers collaborates to deliver evidence-based, youth-centered care. We offer both online and offline consultations in line with national guidelines, ensuring accessible, flexible, and holistic support for every young person’s mental health needs.
Psychiatric Services
Our team of psychiatrists provides expert assessment, diagnosis, and management of mental health conditions in young people. They offer individualized treatment plans that may include medication, therapy, and ongoing monitoring to ensure optimal outcomes. By integrating evidence-based approaches with a youth-centered perspective, our psychiatrists focus on early intervention, symptom management, and relapse prevention to support sustained mental health and well-being.
Psychological Services
Social Work and Community Support
Our social workers play a critical role in providing social, emotional, and practical support to young people and their families. They assist with care coordination, facilitate access to community resources, and address social determinants that impact mental health, such as education, family dynamics, and social inclusion. By advocating for equity, and empowerment, our social workers ensure that young people receive holistic, inclusive, and sustainable support throughout their mental health journey.
Our Goal
Our goal is to provide evidence-based and effective mental health care for young people and their families, ensuring that every individual receives the support they need to thrive. We strive to improve both the accessibility and acceptability of mental health services, removing barriers and creating youth-friendly, family-centered care environments. By collaborating with all available providers, including community organizations, schools, and healthcare professionals, we aim to deliver coordinated, comprehensive, and holistic care that addresses the diverse needs of young people and promotes long-term well-being.
- Clinical evaluation
- Needs of youth and families
- Strengths of youth and families
- Adversities of youth and families
- Evaluation for pharmacotherapy
- Management plan
- Participate in multidisciplinary team





